
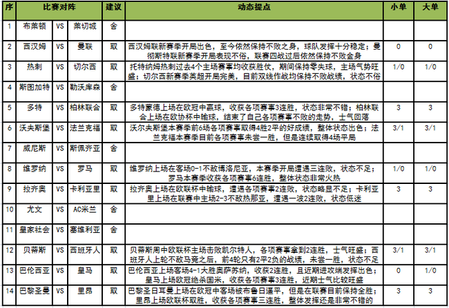
本期任九在3场英超+3场德甲+4场意甲+3场西甲+1场法甲的基础上舍弃了几场让步较浅的比赛:布莱顿新赛季开局表现不俗,目前联赛加杯赛已经收获了4场胜利,此役主场面对新赛季高开低走,过去4场赛事只有1场胜绩,状态明显下滑的莱切城,机构仅仅给出平手的让步,对于两队都没有倾斜,此役舍弃。
威尼斯上场在联赛中客场2-1战胜恩波利,收获赛季首胜,士气旺盛,此役主场面对目前遭遇一波2连败,状态不足,本赛季目前未尝一胜的斯佩齐亚,机构给出平手的让步,对于两队都没有倾斜,此役舍弃。
皇家社会周中欧联杯客场2-2战平埃因霍温,最近4场赛事3胜1平,状态稳定,此役主场面对在已经进行的3轮联赛拿到了2胜1平的不错战绩,联赛发挥不俗的塞维利亚,机构给出平手的让步,对于两队都没有倾斜,此役同样建议舍弃。
(新浪彩票独家稿件禁止转载,违规必究)
关注狼王荐彩 尽收天下红单